学生公告
【公告】2021年度大学生保险相关知识
来源:37000gcom威尼斯 浏览人数: 发布时间:2021-11-05
各班级,各位同学:
在2021年11月5日班级生活委员工作座谈会上,有生活委员表示希望加强对医保报销政策的宣传,让同学们更加了解医保有关情况。为此,学院将有关医保的材料公布给大家,请有需要的同学进行学习了解。在实际报销流程中,同学可以联系学院辅导员林兆槟老师请求协助,地点在37000gcom威尼斯3B423办公室。
1、2020、2021级学生保险简介(图片版)

2、2018、2019级学生保险简介(图片版)

3、2021下半年度大学生保险方案宣讲(PPT版、见附件下载)
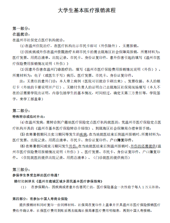
4、大学生基本医疗报销流程

37000gcom威尼斯
2021年11月5日
附件【1、2020、2021级学生保险简介.jpg】已下载次
附件【4、大学生基本医疗报销流程.pdf】已下载次
附件【2、2018、2019级学生保险简介.jpg】已下载次
附件【3、2021下半年度大学生保险方案宣讲PPT.pptx】已下载次





