学生公告
关于开展2024届研究生毕业教育及离校工作的通知
来源:37000gcom威尼斯 浏览人数: 发布时间:2024-05-22
硕士研究生:
为确保24届毕业的硕士研究生顺利办理毕业离校手续,现将有关事项通知如下:
一、办理时间
即日起—2024年6月20日
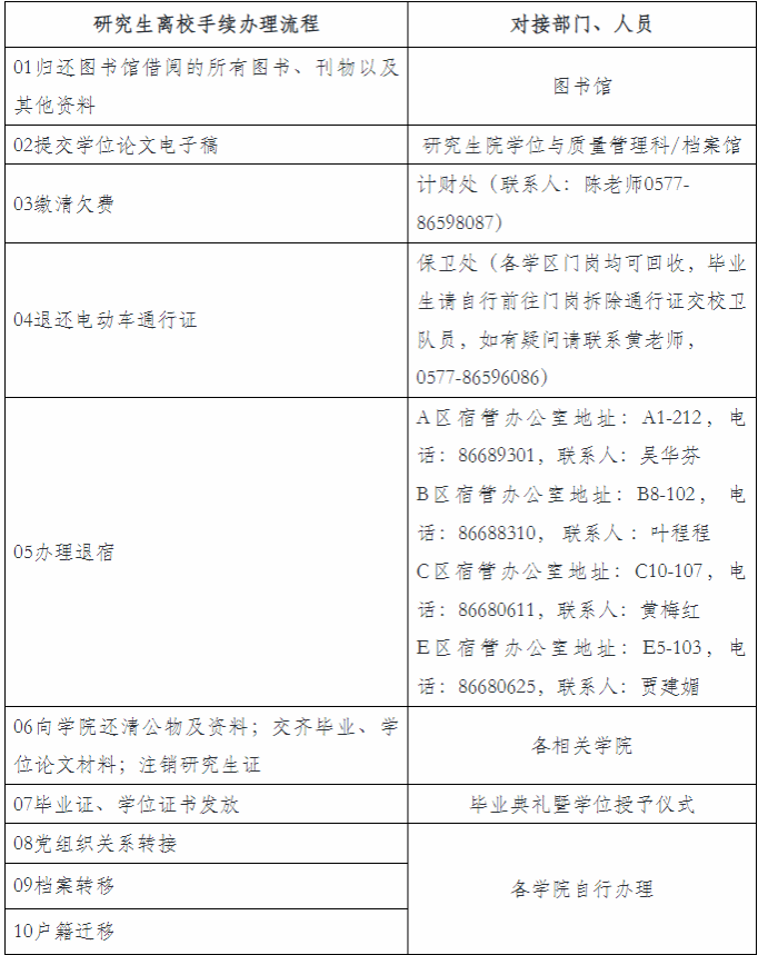
二、离校手续办理步骤
【第一步】:登录“我的温大”APP中“研究生离校系统”(也可在校园网“统一身份认证”中使用“研究生离校系统”);
【第二步】:查看离校办理流程和状态;
【第三步】:处理审核未通过的手续;
【第四步】:完成离校手续,学院领取毕业证和学位证;
【第五步】:离校。
系统详细操作见《研究生离校系统操作图解(研究生版)》(附件1)。

四、各离校环节说明
【环节一】:计财处审核环节
办理说明:
1.根据计财处提供的毕业生缴费明细数据,财务系统自动审核研究生毕业生欠费状态。如果欠费金额<=0,则审核通过;如果欠费金额>0,则审核不通过。
2.缴费采用统一公共支付平台缴费。手机版可通过登录支付宝搜索“公共支付”—“教育缴费”,根据提示直至缴费完成;电脑版可通过登录计财处-缴费平台http://192.168.3.73/payment/ 完成,缴清欠费后将自动通过审核。
3.缴费后两个小时后如状态仍未自动修改,请联系86598087、86596002。
【环节二】:图书馆审核环节
办理说明:
1.毕业生可前往育英图书馆一楼大厅办理还书事宜。
2.图书遗失的毕业生请于每天8:20—11:30或13:40—16:30时间段携带一卡通至育英图书馆一楼大厅还书处办理相关赔偿手续。
3.毕业生还清图书3小时后,离校管理系统“图书馆还书”环节完成审核通过。
4.如遇图书归还问题请联系86689675。
【环节三】:宿管部门审核环节
办理说明:
1.所住楼楼管员处办理相关手续并通过(确认水电费收缴、钥匙回收、寝室设备设施验收理赔等)。
2.所住生活区物业办公室审核通过离校系统中的宿舍审核环节,自审核通过后5日之内(含第5日)搬离寝室,5日之后滞留的物品当无主处理。
说明:
①办理热水卡退费
(1)A、B、C区(含综合楼、1号楼、4号楼、5号楼)、D区需办理热水卡退费的同学,请登陆“趣智APP”平台操作办理退费;D区(1-2号楼)的留学生请携带热水卡至2号楼101室办理退费(时间:周二、周三、周五;联系电话:151-6875-6898)
(2)C区(2、3、6、7、8、9、10号楼)、E区的同学请登陆“趣智APP”平台操作办理退费,或至C区综合楼1楼红色驿站内现场办理退费(联系电话:0577-8659-7818或135-8740-0234)。
②办理空调退费
请同学至E区10号楼101室(联系电话:189-6801-0263)。
【环节四】:档案馆审核环节
办理说明:
1.毕业生登陆论文管理系统http://192.168.15.45/file/dz,使用研究生院下发的系统个人账号及密码进入个人页面,根据要求填写相关信息并上传硕士论文。
2.登陆系统操作需在校内网环境下进行。
3.论文上传过程中如有问题请联系86598021。
【环节五】:保卫处审核环节
办理说明:
办理过电动自行车通行证的同学需交回通行证,各区门岗均可回收,毕业生请自行前往门岗拆除通行证交校卫队员,如有疑问请联系保卫处黄老师,0577-86596086.
温馨提示:如车辆出售(行驶证为本人)的,需办理车辆过户手续,近期有已毕业的学生因车辆未办理过户手续,违法行为被监控抓拍而记录到车主身上,为造成不必要的麻烦,建议出售车辆的同学要办理过户手续。
【环节六】:学院审核环节
办理说明:在计财处、宿管中心、档案馆、图书馆、保卫处五个环节都审核通过后,学院方可审核。学院审核完毕后,再发放毕业证和学位证(如培养学院存在辅导员审核离校、教学秘书发证的情况,请学院内部协同保证先审核离校,后发放证书)。
【特别说明】:离校系统与图书馆借还系统和计财处财务系统已实现对接,均为系统自动审核状态,如存在个别不一致的现象,以图书馆借还系统和财务处实际数据为准,或与相关部门联系解决。
五、其他注意事项
1.关于离校手续办理。请研究生毕业生登录“研究生离校系统”(6月1日开放)在线办理离校,具体操作详见附件。确认研究生毕业生已通过图书馆、计财处、档案馆、保卫处、宿管中心的审核后再发放毕业证书和学位证书。
2.毕业证书和学位证书作为研究生生涯学习的凭证,一旦遗失,无法补办,原则上必须由本人领取,如确有特殊原因需要代领,请各学院做好代领材料的备案工作。
3.相关联系方式:研工科:南校行政楼718办公室 章老师 86598061
培养科:南校行政楼721A办公室 蔡老师 86599356
附件:研究生离校系统操作说明(研究生版)
37000gcom威尼斯
2024年5月21日
附件【附件:研究生离校系统操作说明(研究生版).doc】已下载次




